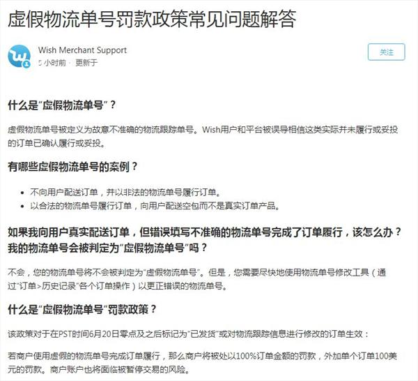
据了解,Wish平台针对卖家使用虚假的物流单号完成订单履行,将会实行100%订单金额的罚款,外加单个订单100美元的罚款,同时,商户账户也将面临被暂停交易的风险。

如上图所示,以上Wish“虚假物流单号”罚款政策对于在PST时间6月20日零点及之后标记为“已发货”或对物流跟踪信息进行修改的订单生效。
什么是“虚假物流单号”?
虚假物流单号被定义为故意不准确的物流跟踪单号。Wish用户和平台被误导相信这类实际并未履行或妥投的订单已确认履行或妥投。
有哪些虚假物流单号的案例?
不向用户配送订单,并以非法的物流单号履行订单。
以合法的物流单号履行订单,向用户配送空包而不是真实订单产品。
如果卖家向用户真实配送订单,但错误填写不准确的物流单号完成了订单履行,该怎么办?卖家的物流单号会被判定为“虚假物流单号”吗?
平台表示不会,这样的物流单号将不会被判定为“虚假物流单号”。但是,卖家需要尽快地使用物流单号修改工具(通过“订单>历史记录”各个订单操作)以更正错误的物流单号。
















